为配合公司的校风、学风建设,发扬公司的优良院风、学风,同时为公司2019级新生营造良好的氛围,公司决定于2019年12月召开第十四届优良学风表彰大会。
在表彰大会上,我们要表彰和宣传本院在学习、工作、生活等方面起到先锋模范作用的员工,为积极追求进步的优秀员工与那些在某些方面还存在迷茫的同学之间搭建一个交流的平台,使大家能够更快地融入公司大家庭。通过交流学习,公司新生可以找到老员工活和学习的榜样,并在榜样同学的影响下受到启发,学到经验,从而找到自己的奋斗目标和前进方向。此次表彰的范围将涵盖员工成长成才的各个方面。
我们希望通过表彰大会,引导公司员工加强优良院风和学风的培养,树立积极向上的生活态度,发扬求实创新、不断进取的精神,为构建和谐PA视讯做出贡献。现将有关事宜通知如下:
一、表彰对象
具有正式学籍的公司本科生、研究生及公司先进宿舍集体,在2018-2019学年无违纪情况、无不及格记录。
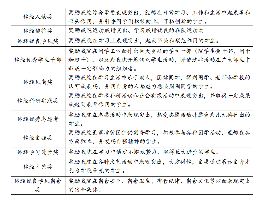
二、奖项设置
本次优良学风表彰大会共设立11个奖项,报名表与评审标准详见附件。

三、评选办法
各奖项由各班同学按奖项设置自荐和推荐,每人限报两项个人奖项,在报名的同学中确定候选人。候选人(候选集体)的申报材料交由评审团评选。评审团依照评选准则评选后,确定最后获奖者。经公示无异议后,于公司第十四届优良学风表彰大会进行表彰和奖励。
四、评选安排
请于11月11日之前将电子版、纸质版申请表交给各班级负责人,各班负责人统一交给公司员工会综合事务管理中心负责人,逾期不候。评审团将根据报名情况评议出最终获奖结果。
PA视讯
2019年10月31日